4月14日,宁波市智能制造协会执行会长郭志明、秘书长曾家军及秘书处工作人员和会员单位领导、专家在线参加了国家智能制造标准化总体组主办的“智能制造标准宣贯会”培训视频会议。
协会在宣贯会前两天即将“关于召开智能制造标准宣贯会的通知”发到会员交流微信群和工业互联网等专业微信群组织会员收看,会议期间又在微信群里作提示提醒,受到会员的好评点赞。

工业和信息化部科技司标准处刘傲调研员、装备工业一司智能制造处樊烨副处长,国家市场监督管理总局标准技术管理司信息技术与自动化标准处刘大山处长出席了会议。会议由总体组组长单位中国电子技术标准化研究院程多福副院长主持。
会上,刘傲调研员指出,世界各国在智能制造领域的国际竞争正在加速,智能制造标准化工作面临着新形势和新挑战,要共同推进国家智能制造标准化工作走深走实,做好《国家智能制造标准体系建设指南》和重要标准的宣贯实施,提升智能制造标准化工作组织建设效能,强化智能制造标准对制造强国战略的支撑作用。
刘大山处长强调,要积极落实《国家标准化发展纲要》部署和要求,强化智能制造标准化组织保障,充分发挥总体组平台作用;抓好标准体系建设,深入梳理行业需求,有序推进标准研制;突破关键标准,推动标准化与科技创新互动发展;强化应用实施,加快现有标准化成果的复制推广;推动开放合作,优化和完善智能制造领域企业参与国际标准化活动的渠道。
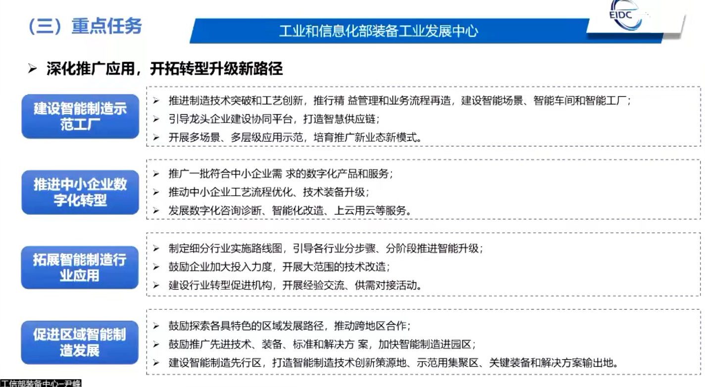
工信部装备工业发展中心智能装备处副处长、主讲专家尹峰作了“十四五”智能制造发展规划研究思路及建议的主题演讲。


尹峰介绍了智能制造标准体系建设基本情况,着重从智能制造标准概念内涵、(实施)路径和目标、重点任务三大块展开阐述。



中国工程院战略咨询中心教授级高级工程师、特聘专家董景辰作“我国智能制造标准化发展趋势”主题演讲。



董景辰提出了智能制造标准化发展趋势:引导智能制造向行业纵深发展;引导智能制造向产业链整体竞争力提升方向发展。
中国电子技术标准化研究院物联网研究中心主任郭楠作了主题为《国家智能制造标准体系建设指南(2021版)》解读的报告。他从标准化工作成效、标准化工作新形势、建设指南主要内容和下一步工作重点四个方面进行了讲解。




宣贯培训从不同维度和实操层面对智能制造标准建设工作进行了引导和梳理讲解。智能制造能力成熟度主任评估师、培训讲师张巍的“智能制造能力成熟度标准解读”;机械工业第六设计研究院有限公司研发部副部长,高级工程师苗发祥的“智能工厂建设导则标准综述”;机械工业仪器仪表综合技术经济研究所标准与检测中心副主任,教授级高级工程师丁露的“数字化车间通用技术要求标准解读”;通用技术集团机床工程研究院标准研究中心副主任薛瑞娟的“数控装备互联互通互操作标准解读”;上海工业自动化仪表研究院有限公司科技研发中心智能制造实验室经理董赢的“网络协同设计标准综述”;北京机械工业自动化研究所有限公司生产力中心科研部部长王海丹的“自动化系统与集成标准解读”;中国信息通信研究院高级工程师段世惠的“5G与工业互联网标准综述”以及船舶、建材行业两位专家的系列课程,为我们在智能制造向标准化方面迈进指出了发展方向。
宣贯培训让我们受益匪浅,会员反响良好。执行会长郭志明、会员单位纬诚科技应露瑶应总分别在多个微信群里分享了视频会议课件资料。


