舜元智能、云聚智铱入选工信部2025年度智能制造系统解决方案“揭榜挂帅”项目名单
来源:工信部
时间:2026-01-06 10:58:58
浏览量:456
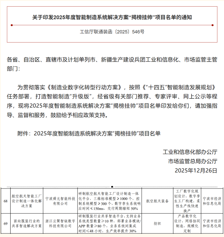
近日,工业和信息化部公布的2025年度智能制造系统解决方案“揭榜挂帅”项目名单中,宁波市智能制造联盟(协会)两家成员单位——副会长单位宁波舜元智能科技有限公司与会员单位浙江云聚智铱数字科技有限公司——凭借其在特定垂直领域的深度积累与创新方案,成功入选。尤为引人注目的是,两家企业揭榜的解决方案分别瞄准了高端航空航天装备与传统优势纺织行业的智能化痛点,展现了宁波智能制造企业精准切入、专业攻坚的鲜明特色。



